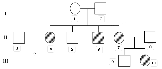
Một quần thể người đang ở trạng thái cân bằng di truyền, tần số người bị mắc một bệnh di truyền đơn gene là 9%. Phả hệ dưới đây cho thấy một số thành viên (màu đen) bị một bệnh này. Kiểu hình của người có đánh dấu (?) là chưa biết.

Xác suất cá thể con III (?) bị bệnh chiếm tỷ lệ bao nhiêu?
Một quần thể người đang ở trạng thái cân bằng di truyền, tần số người bị mắc một bệnh di truyền đơn gene là 9%. Phả hệ dưới đây cho thấy một số thành viên (màu đen) bị một bệnh này. Kiểu hình của người có đánh dấu (?) là chưa biết.

Xác suất cá thể con III (?) bị bệnh chiếm tỷ lệ bao nhiêu?
Quảng cáo
Trả lời:
Quần thể đang cân bằng di truyền có tỷ lệ người bị bệnh aa =9% → tần số alen \[a = \sqrt {0,09} = 0,3\] → alen A =0,7
Cấu trúc di truyền của quần thể là: 0,49AA:0,42Aa:0,09aa
→ xác suất người II3 có kiểu gene dị hợp là: \[\frac{{0,42}}{{0,49 + 0,42}} = \frac{6}{{13}}\]
Để người III (?) bị bệnh thì người II3 phải có kiểu gene dị hợp với xác suất 6/13.
Hot: 1000+ Đề thi giữa kì 2 file word cấu trúc mới 2026 Toán, Văn, Anh... lớp 1-12 (chỉ từ 60k). Tải ngay
- 20 đề thi tốt nghiệp môn Sinh học (có đáp án chi tiết) ( 35.000₫ )
- 550 câu hỏi lí thuyết trọng tâm Sinh học (Form 2025) ( 130.000₫ )
- Bộ đề thi tốt nghiệp 2025 các môn Toán, Lí, Hóa, Văn, Anh, Sinh, Sử, Địa, KTPL (có đáp án chi tiết) ( 36.000₫ )
- Tổng ôn lớp 12 môn Toán, Lí, Hóa, Văn, Anh, Sinh Sử, Địa, KTPL (Form 2025) ( 36.000₫ )
CÂU HỎI HOT CÙNG CHỦ ĐỀ
Lời giải
- Quần thể 1 có cấu trúc di truyền: 0,09BB + 0,42Bb + 0,49bb =1.
- Quần thể 2 có cấu trúc di truyền: 0,25BB + 0,5Bb + 0,25bb =1.
- Quần thể 3 có cấu trúc di truyền: 0,36BB + 0,48Bb + 0,16bb =1.
- Quần thể 4 có cấu trúc di truyền: 0,04 BB + 0,32 Bb + 0,64bb =1.
Đáp án: 3
Lời giải
Người chồng: 2AA: 1Aa -> 5A: 1a
Người vợ: 9AA: 2Aa -> 10A: 1a
Xác suất sinh con bị bệnh là: 1/6 . 1/11 = 1/66
Lời giải
Bạn cần đăng ký gói VIP ( giá chỉ từ 199K ) để làm bài, xem đáp án và lời giải chi tiết không giới hạn.
Lời giải
Bạn cần đăng ký gói VIP ( giá chỉ từ 199K ) để làm bài, xem đáp án và lời giải chi tiết không giới hạn.
Lời giải
Bạn cần đăng ký gói VIP ( giá chỉ từ 199K ) để làm bài, xem đáp án và lời giải chi tiết không giới hạn.
Câu 6
Lời giải
Bạn cần đăng ký gói VIP ( giá chỉ từ 199K ) để làm bài, xem đáp án và lời giải chi tiết không giới hạn.
Câu 7
Lời giải
Bạn cần đăng ký gói VIP ( giá chỉ từ 199K ) để làm bài, xem đáp án và lời giải chi tiết không giới hạn.





