Đề thi cuối kì 2 Hóa 10 Kết nối tri thức cấu trúc mới (có tự luận) có đáp án - Đề 1
75 người thi tuần này 4.6 463 lượt thi 21 câu hỏi
Bạn cần đăng ký gói VIP ( giá chỉ từ 250K ) để làm bài, xem đáp án và lời giải chi tiết không giới hạn.
🔥 Học sinh cũng đã học
Đề thi cuối kì 2 Hóa 10 Cánh diều cấu trúc mới (có tự luận) có đáp án - Đề 3
Đề thi cuối kì 2 Hóa 10 Cánh diều cấu trúc mới (có tự luận) có đáp án - Đề 2
Đề thi cuối kì 2 Hóa 10 Cánh diều cấu trúc mới (có tự luận) có đáp án - Đề 1
Đề thi cuối kì 2 Hóa 10 Chân trời sáng tạo cấu trúc mới (có tự luận) có đáp án - Đề 3
Đề thi cuối kì 2 Hóa 10 Chân trời sáng tạo cấu trúc mới (có tự luận) có đáp án - Đề 2
Đề thi cuối kì 2 Hóa 10 Chân trời sáng tạo cấu trúc mới (có tự luận) có đáp án - Đề 1
Đề thi cuối kì 2 Hóa 10 Kết nối tri thức cấu trúc mới (có tự luận) có đáp án - Đề 3
Đề thi cuối kì 2 Hóa 10 Kết nối tri thức cấu trúc mới (có tự luận) có đáp án - Đề 2
Danh sách câu hỏi:
Lời giải
Đáp án đúng là: B
Gọi số oxi hóa của Fe trong Fe2O3 là x.
Ta có: 2x + 3×(-2) = 0 x = +3.
Vậy Fe có số oxi hóa +3 trong Fe2O3.
Câu 2/21
phản ứng hóa học giữa đơn chất và hợp chất, trong đó nguyên tử của đơn chất thay thế nguyên tử của một nguyên tố khác trong hợp chất.
phản ứng hóa học trong đó một chất sinh ra hai hay nhiều chất mới.
phản ứng hóa học trong đó có sự thay đổi số oxi hóa của ít nhất một nguyên tố hóa học.
phản ứng hóa học trong đó hai hay nhiều chất ban đầu sinh ra một chất mới.
Lời giải
Đáp án đúng là: C
Phản ứng oxi hóa – khử là phản ứng hóa học trong đó có sự thay đổi số oxi hóa của ít nhất một nguyên tố hóa học.
Lời giải
Đáp án đúng là: A
Kí hiệu biến thiên enthalpy (nhiệt phản ứng) của phản ứng ở điều kiện chuẩn là
Câu 4/21
2C (graphite).
C (graphite) + .
C (graphite).
C (graphite) .
Lời giải
Đáp án đúng là: C
Enthalpy tạo thành chuẩn của một chất là lượng nhiệt kèm theo của phản ứng tạo thành 1 mol chất đó từ các đơn chất ở dạng bền nhất trong điều kiện chuẩn.
Phương trình biểu thị enthalpy tạo thành chuẩn của CO(g) là:
C (graphite)
Câu 5/21
độ biến thiên nồng độ của một chất phản ứng trong một đơn vị thời gian.
độ biến thiên nồng độ của một sản phẩm phản ứng trong một đơn vị thời gian.
độ biến thiên nồng độ của một chất phản ứng hoặc sản phẩm phản ứng trong một đơn vị thời gian.
độ biến thiên nồng độ của các chất phản ứng trong một đơn vị thời gian.
Lời giải
Đáp án đúng là: C
Tốc độ phản ứng là độ biến thiên nồng độ của một chất phản ứng hoặc sản phẩm phản ứng trong một đơn vị thời gian.
Câu 6/21
Fe + dung dịch HCl 0,3 M.
Fe + dung dịch HCl 0,5 M.
Fe + dung dịch HCl 0,1 M.
Fe + dung dịch HCl 0,2 M.
Lời giải
Đáp án đúng là: B
Nồng độ các chất tham gia phản ứng càng lớn thì tốc độ phản ứng càng lớn.
Như vậy cặp Fe + dung dịch HCl 0,5 M có tốc độ phản ứng là lớn nhất.
Lời giải
Đáp án đúng là: B
Nhóm halogen gồm các nguyên tố: fluorine (F), chlorine (Cl), bromine (Br), iodine (I), astatine (At) và tennessine (Ts). At và Ts là các nguyên tố phóng xạ.
Lời giải
Đáp án đúng là: D
có khả năng thăng hoa (chuyển từ trạng thái rắn sang khí không qua trạng thái lỏng).
Lời giải
Bạn cần đăng ký gói VIP ( giá chỉ từ 250K ) để làm bài, xem đáp án và lời giải chi tiết không giới hạn.
Câu 10/21
HF đặc.
HBr đặc.
HI đặc.
HCl đặc.
Lời giải
Bạn cần đăng ký gói VIP ( giá chỉ từ 250K ) để làm bài, xem đáp án và lời giải chi tiết không giới hạn.
Câu 11/21
Các halogen halide dễ tan trong nước phân li hoàn toàn thanh và
Liên kết H – I kém bền nhất trong các liên kết H – X.
Tính acid của các hydrogen halide tăng dần từ HF đến HI.
Liên kết trong phân tử hydrogen halide là liên kết công hóa trị không phân cực.
Lời giải
Bạn cần đăng ký gói VIP ( giá chỉ từ 250K ) để làm bài, xem đáp án và lời giải chi tiết không giới hạn.
Câu 12/21
KBr.
KI.
NaCl.
NaBr.
Lời giải
Bạn cần đăng ký gói VIP ( giá chỉ từ 250K ) để làm bài, xem đáp án và lời giải chi tiết không giới hạn.
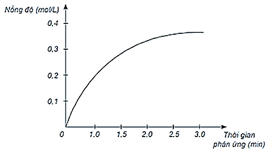
Câu 13/21
a. Đồ thị mô tả sự thay đổi nồng độ theo thời gian của H2.
b. Đồ thị mô tả sự thay đổi nồng độ theo thời gian của Cl2.
c. Biểu thức tốc độ trung bình của phản ứng là .
d. Phản ứng trên có thể xảy ra ngay trong bóng tối.
Lời giải
Bạn cần đăng ký gói VIP ( giá chỉ từ 250K ) để làm bài, xem đáp án và lời giải chi tiết không giới hạn.
Câu 14/21
a. Để thu được khí chlorine khô thì bình (1) và bình (2) lần lượt đựng dung dịch NaCl bão hòa và dung dịch H2SO4 đặc.
b. Bông tẩm dung dịch NaOH dùng để ngăn không cho khí chlorine thoát ra ngoài.
c. Có thể thay acid HCl đặc bằng acid H2SO4 đặc.
d. Có thể thu khí chlorine bằng phương pháp đẩy nước.
Lời giải
Bạn cần đăng ký gói VIP ( giá chỉ từ 250K ) để làm bài, xem đáp án và lời giải chi tiết không giới hạn.
Lời giải
Bạn cần đăng ký gói VIP ( giá chỉ từ 250K ) để làm bài, xem đáp án và lời giải chi tiết không giới hạn.
Lời giải
Bạn cần đăng ký gói VIP ( giá chỉ từ 250K ) để làm bài, xem đáp án và lời giải chi tiết không giới hạn.
Lời giải
Bạn cần đăng ký gói VIP ( giá chỉ từ 250K ) để làm bài, xem đáp án và lời giải chi tiết không giới hạn.
Lời giải
Bạn cần đăng ký gói VIP ( giá chỉ từ 250K ) để làm bài, xem đáp án và lời giải chi tiết không giới hạn.
Câu 19/21
(1 điểm). Butane là một trong hai thành phần chính của khí LPG - Khí dầu mỏ hóa lỏng. Phản ứng đốt cháy butane sau:
Biết năng lượng liên kết trong các hợp chất cho trong bảng sau:
| Liên kết | Phân tử | Eb (kJ/mol) | Liên kết | Phân tử | Eb (kJ/mol) |
| C – C | 346 | C = O | 799 | ||
| C – H | 418 | O – H | 467 | ||
| O = O | 495 |
Giả thiết mỗi ấm nước chứa 2 L nước ở nhiệt dung của nước là 4,2 J/g.K, có 40% nhiệt đốt cháy butane bị thất thoát ra ngoài môi trường. Một bình gas chứa 12 kg butane có thể đun sôi bao nhiêu ấm nước?
Lời giải
Bạn cần đăng ký gói VIP ( giá chỉ từ 250K ) để làm bài, xem đáp án và lời giải chi tiết không giới hạn.
Lời giải
Bạn cần đăng ký gói VIP ( giá chỉ từ 250K ) để làm bài, xem đáp án và lời giải chi tiết không giới hạn.
Xem tiếp với tài khoản VIP
Còn 13/21 câu hỏi, đáp án và lời giải chi tiết.
Bạn cần đăng ký gói VIP ( giá chỉ từ 250K ) để làm bài, xem đáp án và lời giải chi tiết không giới hạn.

