Đề thi thử Tốt nghiệp THPT Sinh học 2025-2026 Cụm 13 trường (Hải Phòng) lần 1 có đáp án
4.6 0 lượt thi 28 câu hỏi
Bạn cần đăng ký gói VIP ( giá chỉ từ 199K ) để làm bài, xem đáp án và lời giải chi tiết không giới hạn.
🔥 Học sinh cũng đã học
Đề ôn thi Tốt nghiệp THPT Sinh học năm 2025 có đáp án - Đề số 51
Đề ôn thi Tốt nghiệp THPT Sinh học năm 2025 có đáp án - Đề số 50
Đề ôn thi Tốt nghiệp THPT Sinh học năm 2025 có đáp án - Đề số 49
Đề ôn thi Tốt nghiệp THPT Sinh học năm 2025 có đáp án - Đề số 48
Đề ôn thi Tốt nghiệp THPT Sinh học năm 2025 có đáp án - Đề số 47
Đề ôn thi Tốt nghiệp THPT Sinh học năm 2025 có đáp án - Đề số 46
Đề ôn thi Tốt nghiệp THPT Sinh học năm 2025 có đáp án - Đề số 45
Đề ôn thi Tốt nghiệp THPT Sinh học năm 2025 có đáp án - Đề số 44
Danh sách câu hỏi:
Câu 1
Xương rồng.
Rau dền.
Đậu
Ngô.
Lời giải
Đáp án đúng là C
Câu 3
2 và 4 là những mạch máu giàu O2.
1 và 2 là những mạch máu giàu CO2.
Tất cả các mạch máu 1,2,3,4 đều được cấu tạo từ ba lớp.
Trong mạch máu số 4, máu chảy dưới áp lực cao.
Lời giải
Đáp án đúng là B
Máu sau trao đổi khí ở phổi qua mạch 2 về tim sau đó bơm vào mạch 4 nên giàu O2, mạch 1,3 máu giàu CO2 nên B sai.
Câu 4
Cấu trúc 1 là DNA tái tổ hợp.
Cấu trúc 2 là thể truyền.
4 có thể là DNA vùng nhân của vi khuẩn.
T là giai đoạn cần sử dụng enzyme restrictase.
Lời giải
Đáp án đúng là D
Câu 5
Hạt nhăn.
Thân cao.
Hạt vàng.
Hoa trắng.
Lời giải
Đáp án đúng là A
Câu 6
nối gene cần chuyển vào vector tạo DNA tái tổ hợp.
nhận biết dòng tế bào nhận mang DNA tái tổ hợp.
làm giãn màng sinh chất của tế bào nhận.
tạo đầu nối giữa vector và gene cần chuyển.
Lời giải
Bạn cần đăng ký gói VIP ( giá chỉ từ 199K ) để làm bài, xem đáp án và lời giải chi tiết không giới hạn.
Câu 7
Xúc tác tổng hợp nên đoạn mồi cung cấp đầu 3’-OH cho enzyme DNA polymerase tổng hợp mạch mới.
Loại bỏ đoạn mồi và tổng hợp đoạn DNA thay thế.
Xúc tác nối các phân đoạn Okazaki lại với nhau hình thành mạch ra chậm.
Tháo xoắn DNA thành 2 mạch đơn.
Lời giải
Bạn cần đăng ký gói VIP ( giá chỉ từ 199K ) để làm bài, xem đáp án và lời giải chi tiết không giới hạn.
Câu 8
Ở một loài thực vật, do đột biến điểm xảy ra ở vùng mã hoá của gene, từ gene B đã làm xuất hiện 4 allele mới. Bảng dưới đây thể hiện tổng số các cặp nucleotide từng loại, số liên kết hydrogen trong các allele và số amino acid trong chuỗi polypeptide tương ứng ở trong tế bào. Dấu (-) thể hiện số liệu chưa xác định.
| Allele B | Allele B1 | Allele B2 | Allele B3 | Allele B4 | |
| Số cặp nucleotide A - T | 676 | - | 676 | 675 | - |
| Số cặp nucleotide G - C | 492 | 492 | - | 493 | 492 |
| Số liên kết hydrogen | - | 2828 | 2831 | - | 2830 |
| Số amino acid | 252 | 241 | 255 | 252 | 231 |
Theo lý thuyết, phát biểu nào sau đây không đúng?
Allele B1 có thể phát sinh đột biến mất 1 cặp nucleotide làm dịch khung đọc và xuất hiện sớm mã kết thúc, từ đó làm giảm số amino acid trong chuỗi polypeptide so với allele
B. Allele B2 có thể phát sinh đột biến thay thế 1 cặp G – C bằng 1 cặp A – T mà không làm thay đổi số amino acid trong chuỗi polypeptide tương ứng.
Allele B3 có thể phát sinh đột biến thay thế 1 cặp G – C bằng 1 cặp A – T làm giảm số liên kết hydrogen nhưng không làm thay đổi số amino acid.
Allele B4 có thể phát sinh đột biến làm xuất hiện bộ ba kết thúc sớm, dẫn đến chuỗi polypeptide ngắn hơn allele B.
Lời giải
Bạn cần đăng ký gói VIP ( giá chỉ từ 199K ) để làm bài, xem đáp án và lời giải chi tiết không giới hạn.
Lời giải
Bạn cần đăng ký gói VIP ( giá chỉ từ 199K ) để làm bài, xem đáp án và lời giải chi tiết không giới hạn.
Câu 10
Một loài thực vật có 7 nhóm gene liên kết. Khi khảo sát một quần thể của loài này người ta thấy có 5 thể đột biến (kí hiệu A, B, C, D, E) có số lượng NST như sau:
| Thể đột biến | A | B | C | D | E |
| Số lượng NST | 21 | 13 | 15 | 28 | 35 |
Có bao nhiêu thể đột biến trên có thể thuộc thể đa bội lẻ?
4.
3.
1.
2.
Lời giải
Bạn cần đăng ký gói VIP ( giá chỉ từ 199K ) để làm bài, xem đáp án và lời giải chi tiết không giới hạn.
Câu 11
AaaBbDd
AaBbd.
AaBbbDdd.
AaBb.
Lời giải
Bạn cần đăng ký gói VIP ( giá chỉ từ 199K ) để làm bài, xem đáp án và lời giải chi tiết không giới hạn.
Câu 12
Châu chấu.
Ong.
Mèo.
Chim.
Lời giải
Bạn cần đăng ký gói VIP ( giá chỉ từ 199K ) để làm bài, xem đáp án và lời giải chi tiết không giới hạn.
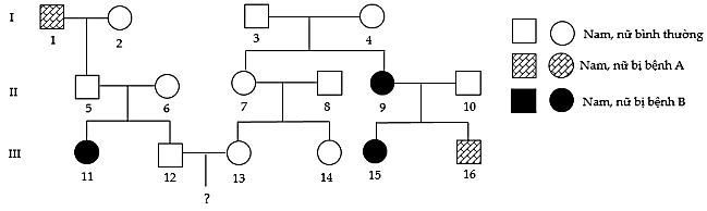
Câu 13
xét nghiệm hai vợ chồng có mang gene bệnh hay không.
xét nghiệm phôi có mang gene bệnh hay không.
chọc dò dịch ối xem phôi có mang gene bệnh hay không.
sinh thiết tua nhau thai xem thai có mang gene bệnh hay không.
Lời giải
Bạn cần đăng ký gói VIP ( giá chỉ từ 199K ) để làm bài, xem đáp án và lời giải chi tiết không giới hạn.
Lời giải
Bạn cần đăng ký gói VIP ( giá chỉ từ 199K ) để làm bài, xem đáp án và lời giải chi tiết không giới hạn.
Câu 15
Số kiểu gene của chuột lông trắng nhiều hơn số kiểu gene của chuột lông nâu và lông đen.
Khi lai chuột lông nâu với trắng, đời con thu được 100% chuột lông trắng.
Cho chuột có kiểu gene dị hợp 2 cặp gene giao phối với nhau có thể thu được tỉ lệ kiểu hình là 12:3:1.
Cho chuột có lông trắng giao phối với chuột có lông nâu có thể thu được chuột có lông màu đen.
Lời giải
Bạn cần đăng ký gói VIP ( giá chỉ từ 199K ) để làm bài, xem đáp án và lời giải chi tiết không giới hạn.
Câu 16
Tế bào trên đang ở kỳ giữa của nguyên phân.
Tế bào sinh dưỡng của loài trên có 3 cặp NST tương đồng.
Một tế bào sinh dưỡng của loài trên có bộ NST là 2n = 6.
Kết thúc quá trình phân bào này, tạo ra loại giao tử thừa một NST.
Lời giải
Bạn cần đăng ký gói VIP ( giá chỉ từ 199K ) để làm bài, xem đáp án và lời giải chi tiết không giới hạn.
Lời giải
Bạn cần đăng ký gói VIP ( giá chỉ từ 199K ) để làm bài, xem đáp án và lời giải chi tiết không giới hạn.
Câu 18
Khi nghiên cứu về tính trạng khối lượng hạt của bốn giống lúa (đơn vị tính g/1000 hạt), người ta thu được như sau:
| Giống lúa | Số 1 | Số 2 | Số 3 | Số 4 |
| Khối lượng tối đa | 400 | 410 | 420 | 350 |
| Khối lượng tối thiểu | 300 | 270 | 250 | 310 |
Tính trạng khối lượng hạt của giống nào có mức phản ứng hẹp nhất?
Top of Form
Giống số 4
Giống số 1
Giống số 3
Giống số 2
Lời giải
Bạn cần đăng ký gói VIP ( giá chỉ từ 199K ) để làm bài, xem đáp án và lời giải chi tiết không giới hạn.
Câu 19
Bảng dưới đây cho biết nồng độ một số chất trong máu của một động vật ở trạng thái bình thường và khi chức năng thận bị suy giảm:
| Chỉ tiêu | Bình thường | Khi thận suy giảm |
| Urê trong máu (mg/100 ml) | 20 | 80 |
| Ion Na⁺ (mmol/L) | 140 | 155 |
| Lượng nước tiểu (ml/ngày) | 1500 | 600 |
Dựa vào bảng số liệu trên, hãy cho biết các phát biểu sau là Đúng hay Sai:
Khi chức năng thận suy giảm, các chất thải trao đổi chất có xu hướng tích tụ trong máu.
Sự thay đổi nồng độ ion Na⁺ trong máu cho thấy cân bằng nội môi của cơ thể đã bị rối loạn.
Dựa vào bảng số liệu, có thể dự đoán rằng nếu tình trạng suy giảm chức năng thận kéo dài, cơ thể động vật sẽ bị rối loạn áp suất thẩm thấu và có nguy cơ phù nề.
Dựa vào bảng số liệu, có thể suy luận rằng khi chức năng thận suy giảm, nồng độ Na⁺ trong máu tăng sẽ làm giảm áp suất thẩm thấu của máu, từ đó khiến nước di chuyển từ dịch ngoại bào vào trong tế bào, góp phần làm tăng thể tích nước tiểu.
Lời giải
Bạn cần đăng ký gói VIP ( giá chỉ từ 199K ) để làm bài, xem đáp án và lời giải chi tiết không giới hạn.
Câu 20
Người ta phân lập được các đột biến khác nhau ở trình tự C có ảnh hưởng đến sự biểu hiện của các gene cấu trúc (A, B, D và
Họ tạo ra các kiểu gene ở các locus của gene A và trình tự C rồi xác định enzyme do gene A mã hóa có được tạo ra hay không trong mỗi trường hợp có mặt hoặc không có mặt chất X, được thể hiện ở bảng sau:
| Kiểu gene | C+A+ | C-A- | C-A+ / C+A- | CcA- / C-A+ |
| Hàm lượng enzyme A khi không có X | 0 | 0 | 0 | 100pg |
| Hàm lượng enzyme A khi có X | 100pg | 0 | 100pg | 100pg |
Biết rằng Cc và C- và A- là các đột biến; C+ và A+ là bình thường. Về mặt lí thuyết, các phát biểu sau đây đúng hay sai?
a. Khi trình tự C ở trạng thái bình thường, gene A chỉ được biểu hiện khi trong môi trường có mặt chất X.
b. Đột biến Cᶜ làm cho gene A mất khả năng đáp ứng với sự có mặt hay không có mặt của chất X.
c. X là chất cảm ứng hoạt động của gene A.
d. Gene A chịu sự kiểm soát của trình tự C.
Lời giải
Bạn cần đăng ký gói VIP ( giá chỉ từ 199K ) để làm bài, xem đáp án và lời giải chi tiết không giới hạn.
Câu 21
Kiểu hình lông vàng có nhiều kiểu gene quy định nhất.
Phép lai giữa hai cá thể có kiểu hình khác nhau luôn tạo ra đời con có nhiều loại kiểu gene và nhiều loại kiểu hình hơn phép lai giữa hai cá thể có cùng kiểu hình.
Phép lai giữa cá thể lông đen với cá thể lông vàng hoặc phép lai giữa cá thể lông vàng với cá thể lông xám có thể tạo ra đời con có tối đa 4 loại kiểu gene và 3 loại kiểu hình.
Có 3 phép lai (không tính phép lai thuận nghịch) giữa hai cá thể lông đen cho đời con có kiểu gene phân li theo tỉ lệ 1 : 1 : 1 : 1.
Lời giải
Bạn cần đăng ký gói VIP ( giá chỉ từ 199K ) để làm bài, xem đáp án và lời giải chi tiết không giới hạn.
Câu 22
Edward Bernardi nhận gene gây bệnh Leigh từ mẹ.
Quá trình tổ hợp và phân li ngẫu nhiên của các NST trong quá trình thụ tinh giúp Edward Bernardi có thể sinh những đứa con bình thường.
Giả sử chồng cô có gene gây bệnh Leigh, cô không mang gene bệnh thì những đứa con của cô sinh ra sẽ có xác suất bị bệnh là 50%.
Edward Bernardi có thể sinh con khỏe mạnh bình thường bằng phương pháp TPIVF (thụ tinh trong ống nghiệm).
Lời giải
Bạn cần đăng ký gói VIP ( giá chỉ từ 199K ) để làm bài, xem đáp án và lời giải chi tiết không giới hạn.
Lời giải
Bạn cần đăng ký gói VIP ( giá chỉ từ 199K ) để làm bài, xem đáp án và lời giải chi tiết không giới hạn.
Lời giải
Bạn cần đăng ký gói VIP ( giá chỉ từ 199K ) để làm bài, xem đáp án và lời giải chi tiết không giới hạn.
Lời giải
Bạn cần đăng ký gói VIP ( giá chỉ từ 199K ) để làm bài, xem đáp án và lời giải chi tiết không giới hạn.
Lời giải
Bạn cần đăng ký gói VIP ( giá chỉ từ 199K ) để làm bài, xem đáp án và lời giải chi tiết không giới hạn.
Lời giải
Bạn cần đăng ký gói VIP ( giá chỉ từ 199K ) để làm bài, xem đáp án và lời giải chi tiết không giới hạn.
Lời giải
Bạn cần đăng ký gói VIP ( giá chỉ từ 199K ) để làm bài, xem đáp án và lời giải chi tiết không giới hạn.









