Đề thi thử Tốt nghiệp THPT Toán 2025-2026 Sở Lào Cai có đáp án
730 người thi tuần này 4.6 730 lượt thi 22 câu hỏi 45 phút
Bạn cần đăng ký gói VIP ( giá chỉ từ 250K ) để làm bài, xem đáp án và lời giải chi tiết không giới hạn.
🔥 Học sinh cũng đã học
Đề thi thử Tốt nghiệp THPT Toán 2025-2026 THPT Lang Chánh (Thanh Hóa) có đáp án
Đề thi thử Tốt nghiệp THPT Toán 2025-2026 THPT Mường Lát (Thanh Hóa) lần 2 có đáp án
Đề thi thử Tốt nghiệp THPT Toán 2025-2026 THPT Hoằng Hóa 3 (Thanh Hóa) có đáp án
Đề thi thử Tốt nghiệp THPT Toán 2025-2026 Cụm chuyên môn 4 Đắk Lắk có đáp án
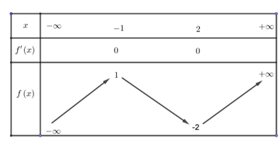
Đề thi thử Tốt nghiệp THPT Toán 2025-2026 Sở GD&ĐT Cao Bằng lần 1 có đáp án
Đề thi thử Tốt nghiệp THPT Toán 2025-2026 Sở GD&ĐT Huế lần 1 có đáp án
Đề thi thử Tốt nghiệp THPT Toán 2025-2026 THPT Hoàng Diệu (Đà Nẵng) có đáp án
Đề thi thử Tốt nghiệp THPT Toán 2025-2026 THPT Trần Phú (Phú Thọ) lần 3 có đáp án
Danh sách câu hỏi:
Câu 1/22
Lời giải
Chọn B
\({u_2} = {u_1}.q = 3.4 = 12\).
Câu 2/22
Lời giải
Chọn A
\[\overrightarrow {AB} = \left( {1; - 2;2} \right) \Rightarrow AB = \sqrt {{1^2} + {{\left( { - 2} \right)}^2} + {2^2}} = 3\].
Câu 3/22
Lời giải
Chọn C

Góc \[\left( {AF,EG} \right) = \left( {AF,AC} \right)\] do \(EG\parallel AC\).
Tam giác \(AFC\) là tam giác đều do \(AF,FC,AC\) là đều là ba đường chéo của các hình vuông bằng nhau nên \(AF = FC = AC\). Nên \[\left( {AF,EG} \right) = \left( {AF,AC} \right) = 60^\circ \].
Câu 4/22
Lời giải
Chọn A
\(4\vec a - \vec b = \left( {4.1 - 2;4.2 + 1;4.\left( { - 1} \right) - 3} \right) = \left( {2;9; - 7} \right)\).
Câu 5/22
Lời giải
Chọn A
Câu 6/22
Lời giải
Chọn B
Thể tích của vật thể là: \(V = \int\limits_{ - \sqrt 3 }^{\sqrt 3 } {{{\left( {\sqrt {3 - {x^2}} } \right)}^2}dx} = 4\sqrt 3 \).
Câu 7/22
Lời giải
Chọn A

Hình lập phương \(ABCD.A'B'C'D'\) có \(\overrightarrow {AD'} = \overrightarrow {BC'} \).
Câu 8/22
Lời giải
Chọn C
Phương trình đường tiệm cận xiên có dạng \(y = a'x + b'\).
Đường tiệm cận xiên đi qua các điểm \(\left( {0;3} \right)\) và \(\left( {1;4} \right)\) nên ta có hệ phương trình:
\(\left\{ \begin{array}{l}b' = 3\\a' + b' = 4\end{array} \right. \Leftrightarrow \left\{ \begin{array}{l}b' = 3\\a' = 1\end{array} \right.\).
Vậy \(y = x + 3\) là phương trình đường tiệm cận xiên của đồ thị hàm số.
Câu 9/22
Lời giải
Bạn cần đăng ký gói VIP ( giá chỉ từ 250K ) để làm bài, xem đáp án và lời giải chi tiết không giới hạn.
Câu 10/22
Lời giải
Bạn cần đăng ký gói VIP ( giá chỉ từ 250K ) để làm bài, xem đáp án và lời giải chi tiết không giới hạn.
Câu 11/22
Lời giải
Bạn cần đăng ký gói VIP ( giá chỉ từ 250K ) để làm bài, xem đáp án và lời giải chi tiết không giới hạn.
Câu 12/22
Lời giải
Bạn cần đăng ký gói VIP ( giá chỉ từ 250K ) để làm bài, xem đáp án và lời giải chi tiết không giới hạn.
Câu 13/22
Lời giải
Bạn cần đăng ký gói VIP ( giá chỉ từ 250K ) để làm bài, xem đáp án và lời giải chi tiết không giới hạn.
Câu 14/22
Lời giải
Bạn cần đăng ký gói VIP ( giá chỉ từ 250K ) để làm bài, xem đáp án và lời giải chi tiết không giới hạn.
Câu 15/22
Lời giải
Bạn cần đăng ký gói VIP ( giá chỉ từ 250K ) để làm bài, xem đáp án và lời giải chi tiết không giới hạn.
Câu 16/22
Lời giải
Bạn cần đăng ký gói VIP ( giá chỉ từ 250K ) để làm bài, xem đáp án và lời giải chi tiết không giới hạn.
Lời giải
Bạn cần đăng ký gói VIP ( giá chỉ từ 250K ) để làm bài, xem đáp án và lời giải chi tiết không giới hạn.
Lời giải
Bạn cần đăng ký gói VIP ( giá chỉ từ 250K ) để làm bài, xem đáp án và lời giải chi tiết không giới hạn.
Lời giải
Bạn cần đăng ký gói VIP ( giá chỉ từ 250K ) để làm bài, xem đáp án và lời giải chi tiết không giới hạn.
Lời giải
Bạn cần đăng ký gói VIP ( giá chỉ từ 250K ) để làm bài, xem đáp án và lời giải chi tiết không giới hạn.
Xem tiếp với tài khoản VIP
Còn 14/22 câu hỏi, đáp án và lời giải chi tiết.
Bạn cần đăng ký gói VIP ( giá chỉ từ 250K ) để làm bài, xem đáp án và lời giải chi tiết không giới hạn.







