Đề thi thử Tốt nghiệp THPT Toán 2025-2026 Cụm chuyên môn 4 Đắk Lắk có đáp án
213 người thi tuần này 4.6 213 lượt thi 22 câu hỏi 90 phút
Bạn cần đăng ký gói VIP ( giá chỉ từ 250K ) để làm bài, xem đáp án và lời giải chi tiết không giới hạn.
🔥 Học sinh cũng đã học
Đề thi thử Tốt nghiệp THPT Toán 2025-2026 Sở GD&ĐT Sơn La lần 2 có đáp án
Đề thi thử Tốt nghiệp THPT Toán 2025-2026 Sở GD&ĐT Phú Thọ lần 2 có đáp án
Đề thi thử Tốt nghiệp THPT Toán 2025-2026 Cụm trường THPT Hưng Yên có đáp án
Đề thi thử Tốt nghiệp THPT Toán 2025-2026 THPT Triệu Sơn 1 (Thanh Hóa) có đáp án
Đề thi thử Tốt nghiệp THPT Toán 2025-2026 THPT số 02 Mộ Đức (Quảng Ngãi) có đáp án
Đề thi thử Tốt nghiệp THPT Toán 2025-2026 Sở GD&ĐT Quảng Ninh có đáp án
Đề thi thử Tốt nghiệp THPT Toán 2025-2026 Sở GD&ĐT Đồng Nai lần 1 có đáp án
Danh sách câu hỏi:
Câu 1/22
Lời giải
Chọn A
\(R = 185 - 155 = 30\).
Câu 2/22
Lời giải
Chọn A
\({u_1} = 5;\,\,{u_2} = 9\, \Rightarrow \,d = 9 - 5 = 4\, \Rightarrow {u_n} = \,{u_1} + \left( {n - 1} \right)d = 5 + \left( {n - 1} \right)4 = 4n + 1\)
Câu 3/22
Lời giải
Chọn D
![Trong không gian, cho hình hộp \[ABCD.A'B'C'D'\]. Chọn mệnh đề sai. (ảnh 1)](https://video.vietjack.com/upload2/quiz_source1/2026/04/picture57-1776769928.png)
A. \[\overrightarrow {CA'} = \overrightarrow {CB} + \overrightarrow {CD} + \overrightarrow {CC'} \] : đúng theo quy tắc hình hộp.
B. \[\overrightarrow {C'A'} = \overrightarrow {C'B'} + \overrightarrow {C'D'} \]: đúng theo quy tắc hình bình hành.
C. \[{\overrightarrow {AC} ^\prime } = \overrightarrow {AB} + \overrightarrow {AD} + \overrightarrow {AA'} \]: đúng theo quy tắc hình hộp.
D. \[\overrightarrow {BD} = \overrightarrow {BA} + \overrightarrow {BC} + \overrightarrow {BB'} \]: Sai vì \[\overrightarrow {BA} + \overrightarrow {BC} + \overrightarrow {BB'} = \overrightarrow {BD'} \] (theo quy tắc hình hộp).
Câu 4/22
Lời giải
Chọn C
\[f'\left( x \right) = 0\, \Leftrightarrow \,\left[ \begin{array}{l}x = 0\\x = 1\\x = 2\,\,\left( {nk\'e p} \right)\end{array} \right.\].
![Cho hàm số \[f\left( x \right)\] có đạo hàm \[f'\left( x \right) = x\left( {x - 1} \right){\left( {x - 2} \right)^2},\,\forall x \in \mathbb{R}\]. Số điểm cực trị của hàm số đã cho là A. \[1\]. B. \[5\]. C. \[2\]. D. \[3\]. (ảnh 1)](https://video.vietjack.com/upload2/quiz_source1/2026/04/anh-chup-man-hinh-358-1776770084.png)
Vậy hàm số có hai điểm cực trị.
Câu 5/22
Lời giải
Chọn C
Điều kiện xác định: \(2x - 1 > 0 \Leftrightarrow x > \frac{1}{2}\).
\({\log _3}\left( {2x - 1} \right) = 2 \Leftrightarrow 2x - 1 = {3^2} \Leftrightarrow x = 5\).
Câu 6/22
Lời giải
Chọn B
Nhóm chứa tứ phân vị thứ nhất \(\left[ {8,8;9,0} \right)\). Tứ phân vị thứ nhất là:
\[{Q_1} = {a_p} + \frac{{\frac{n}{4} - \left( {{m_1} + ...{m_{p - 1}}} \right)}}{{{m_p}}}.\left( {{a_{p + 1}} - {a_p}} \right)\]\[ = 8,8 + \frac{{\frac{{100}}{4} - \left( {5 + 12} \right)}}{{25}}.\left( {9 - 8,8} \right) = 8,864\].
Nhóm chứa tứ phân vị thứ ba \(\left[ {9,0;9,2} \right)\). Tứ phân vị thứ ba là:
\[{Q_3} = {a_p} + \frac{{\frac{{3n}}{4} - \left( {{m_1} + ...{m_{p - 1}}} \right)}}{{{m_p}}}.\left( {{a_{p + 1}} - {a_p}} \right)\]\[ = 9 + \frac{{\frac{{3.100}}{4} - \left( {5 + 12 + 25} \right)}}{{44}}.\left( {9,2 - 9} \right) = 9,15\].
Khoảng tứ phân vị: \({\Delta _Q} = {Q_3} - {Q_1} = 9,15 - 8,864 = 2,286\).
Câu 7/22
Lời giải
Chọn B
Đáp án A: \(SA \bot BC\) đúng.
Đáp án C: \(AB \bot BC\) đúng.
Đáp án D: \(\left\{ {\begin{array}{*{20}{c}}{BC \bot AB}\\{BC \bot SA}\end{array}} \right. \Rightarrow BC \bot \left( {SAB} \right) \Rightarrow SB \bot BC\) đúng.
Đáp án b: \(AB \bot SC\) SAI.
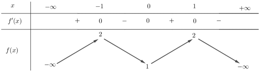
Câu 8/22
Lời giải
Chọn A
Hàm số đã cho đồng biến trên khoảng \(\left( { - \infty ; - 1} \right)\) và \(\left( {0;1} \right)\).
Câu 9/22
Lời giải
Bạn cần đăng ký gói VIP ( giá chỉ từ 250K ) để làm bài, xem đáp án và lời giải chi tiết không giới hạn.
Câu 10/22
Lời giải
Bạn cần đăng ký gói VIP ( giá chỉ từ 250K ) để làm bài, xem đáp án và lời giải chi tiết không giới hạn.
Câu 11/22
Lời giải
Bạn cần đăng ký gói VIP ( giá chỉ từ 250K ) để làm bài, xem đáp án và lời giải chi tiết không giới hạn.
Câu 12/22
Lời giải
Bạn cần đăng ký gói VIP ( giá chỉ từ 250K ) để làm bài, xem đáp án và lời giải chi tiết không giới hạn.
Câu 13/22
Lời giải
Bạn cần đăng ký gói VIP ( giá chỉ từ 250K ) để làm bài, xem đáp án và lời giải chi tiết không giới hạn.
Câu 14/22
Lời giải
Bạn cần đăng ký gói VIP ( giá chỉ từ 250K ) để làm bài, xem đáp án và lời giải chi tiết không giới hạn.
Câu 15/22
Lời giải
Bạn cần đăng ký gói VIP ( giá chỉ từ 250K ) để làm bài, xem đáp án và lời giải chi tiết không giới hạn.
Câu 16/22
Lời giải
Bạn cần đăng ký gói VIP ( giá chỉ từ 250K ) để làm bài, xem đáp án và lời giải chi tiết không giới hạn.
Lời giải
Bạn cần đăng ký gói VIP ( giá chỉ từ 250K ) để làm bài, xem đáp án và lời giải chi tiết không giới hạn.
Lời giải
Bạn cần đăng ký gói VIP ( giá chỉ từ 250K ) để làm bài, xem đáp án và lời giải chi tiết không giới hạn.
Lời giải
Bạn cần đăng ký gói VIP ( giá chỉ từ 250K ) để làm bài, xem đáp án và lời giải chi tiết không giới hạn.
Lời giải
Bạn cần đăng ký gói VIP ( giá chỉ từ 250K ) để làm bài, xem đáp án và lời giải chi tiết không giới hạn.
Xem tiếp với tài khoản VIP
Còn 14/22 câu hỏi, đáp án và lời giải chi tiết.
Bạn cần đăng ký gói VIP ( giá chỉ từ 250K ) để làm bài, xem đáp án và lời giải chi tiết không giới hạn.




